https://www.codrey.com/electronic-circuits/usb-to-dmx-interface-adapter-converter-v1-0/

이것은 USB(범용 직렬 버스)를 2선 RS485(2선 반이중)로 또는 그 반대로 수행하는 RS485 변환기 회로의 또 다른 개정판입니다. 이번에는 설계 초점이 훨씬 더 DMX(Digital Multiplexing) 인터페이스, 즉 컨버터를 USB to DMX 인터페이스 어댑터로 사용하는 제공에 더 중점을 둡니다!

USB-DMX 인터페이스 어댑터
RS485 및 DMX
DMX(디지털 멀티플렉스) 프로토콜(DMX512라고도 함)은 디스코텍, 나이트클럽, 레스토랑, 극장 및 무대 쇼에서 지능형 조명 제어를 구현하는 업계 표준 방법입니다. RS485는 직렬 전송 표준으로 여러 RS485 장치를 단일 버스에 배치할 수 있습니다.
USB 및 DMX
USB와 DMX는 어디에나 있고 꽤 대중적이지만 PC와 DMX 장치 사이에 '변환기'로서 USB에서 DMX로의 변환기가 확실히 필요합니다. 변환기는 실제로 USB 입력 및 RS485 출력이 있는 간단한 USB-RS485 변환기이며 배경 프로토콜의 규칙을 따르도록 약간 수정되었습니다.

USB-RS485 변환기 어댑터
USB 및 RS485
오늘날 DMX는 일반적이며 DMX 제어 조명을 저렴한 가격으로 구입할 수 있습니다. 일반 컴퓨터를 사용하여 지능형 조명을 제어하는 것은 쉽지만 해당 변환기/어댑터가 필요합니다. PC를 통해 RS485/DMX 장치를 사용하려면 좋은 USB 인터페이스가 필요합니다. 좋은 오래된 RS232 인터페이스는 오늘날 매우 드물기 때문입니다. 우리는 기성품 변환기를 구입할 수 있지만 당연히 항상 더 나은 옵션이 있습니다. 처음부터 만드는 것입니다. 다음은 PC에서 DMX 장치를 제어하는 세계로 들어가는 저렴한 방법입니다.

RGB LED 조명
USB에서 DMX로
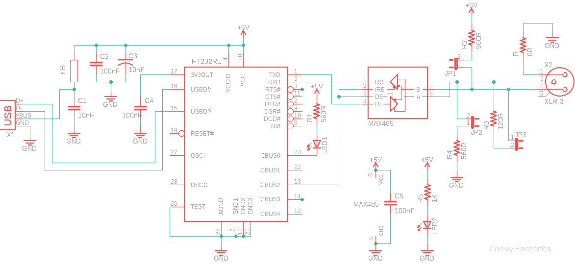
여기에 표시된 USB-DMX 변환기/어댑터의 하드웨어는 두 개의 유명한 집적 회로의 도움으로 실현됩니다. 회로도에서 볼 수 있듯이 설계는 XLR-3 소켓으로 출력하는 RS485 변환기 칩이 있는 FT230X 칩을 사용합니다. 회로에는 시스템 활동을 표시하기 위한 선택 점퍼 및 표시기가 있는 온보드 바이어스 및 종단 저항기도 있습니다. 전체 회로는 물론 FTDI 칩용 SMD 어댑터 PCB를 사용하여 천공된 회로 기판에 구축할 수 있습니다. 그러나 표준 USB 포트에 직접 연결하기에는 부피가 크고 무거우므로 비실용적입니다. 따라서 수요에 따라 SMD 구성 요소로만 채워진 작은 맞춤형 PCB에 자신의 버전을 설치해 보십시오.
USB를 통해 컴퓨터로 구동되는 회로는 광범위한 타사 DMX 소프트웨어와 완벽하게 호환됩니다. "Freestyler"( http://users.pandora.be/freestylerdmx/setupX2.exe ) 소프트웨어가 좋은 예입니다.

회로도
가상 COM 포트처럼 보이도록 PC에 FTDI 드라이버를 이미 설치했다고 가정합니다. 그렇지 않은 경우 http://www.ftdichip.com/FTDrivers.htm 으로 이동합니다 . 이 짐승을 실제로 사용하여 조명을 제어하기 위해 다음으로 해야 할 일은 프리웨어 DMX 컨트롤러 FreeStyler를 실행하는 것입니다. 마지막으로 새 변환기/어댑터를 연결하고 Freestyler 설정에서 'Enttec Open DMX'를 선택합니다. 장치를 찾고 TX 표시기를 깜박이기 시작하는지 확인하십시오(내 빠른 테스트 비디오 보기). 와우, 이제 실행 중이므로 멋진 조명 쇼를 시퀀싱할 준비를 하세요...

프리스타일러 설정
분명히, 최소한 몇몇 독자는 SMD 납땜 스테이션에 쉽게 접근할 수 없고 섬세한 FT230X 칩 자체를 다룰 만큼 손재주가 없습니다. 이러한 제조업체는 RS485 칩 회로를 작은 브레드보드에 브레드보드한 다음 기성품 FT232RL 브레이크아웃 보드(다음 그림 참조)와 인터페이스하여 DMX 실험을 시작할 수 있습니다. 건배!

FT232 브레이크아웃 핀 데이터
빠른 참조 링크
- https://www.ftdichip.com/Documents/DataSheets/ICs/DS_FT232R.pdf
- https://www.pselectronic.cz/pdf/1121/1121793.pdf
- http://www.idc-online.com/technical_references/pdfs/electronic_engineering/FTDI_based_USB_to_UART_485_Interface.pdf
- http://www.multi.fi/~mbc/personal_mini_usb_dmx.html
& 마지막으로, 초기 실험실 실험에 사용된 주요 부품 사진:

여기에 제시된 디자인은 아마도 아이디어를 제외하고는 어떤 식으로든 훌륭하지 않습니다. 더 많은 정보를 원하시면 여기에 질문을 올리거나 댓글을 남겨주세요.
USB to DMX Interface AdapterConverter v1.0
'MODBUS' 카테고리의 다른 글
| Python으로 Modbus 통신 (0) | 2023.01.31 |
|---|---|
| RS-485 MODBUS Serial Communication using Arduino UNO as Slave (0) | 2022.03.14 |
| RS-485 및 Arduino – 빠른 입문서 (0) | 2022.02.24 |
| DFROBOT RS485 Sensor Node V (0) | 2022.02.06 |
| Modbus TCP/IP (0) | 2021.11.12 |